Main Logo
  • Login/Join
  • Discussions
  • Courses
  • Library
  • Home
  • Library
  • Courses
  • Discussions
  • Login/Join
All▾
  • All
  • Supporter Communications
  • The Ghanaian Public Procurement Act, 2003 (Act 663
    • All
    • Procurement Document
  • Child Protection
  • Cognitive Development
    • All
    • Science
    • Reading
    • Math
  • Physical Development
    • All
    • Safety
    • Health
  • Socio-Emotional Development
    • All
    • Relationships
  • Spiritual Development
    • All
    • Bible Stories
    • Theology
    • Discipleship
    • Characters of the Bible
  • Life Skills
  • Child Philosophy
  • Church
    • All
    • Philosophy
    • Partnership
  • Monitoring and Evaluation
  • Intervention Categories
    • All
    • Spiritual
    • Health
    • Livelihoods
    • Youth Development
      • All
      • Life Planning Tool
      • Mentorship
    • 0-1 Year Curriculum
  • Training Guides
Search
Categories
  • All
  • Supporter Communications
  • The Ghanaian Public Procurement Act, 2003 (Act 663
    • All
    • Procurement Document
  • Child Protection
  • Cognitive Development
    • All
    • Science
    • Reading
    • Math
  • Physical Development
    • All
    • Safety
    • Health
  • Socio-Emotional Development
    • All
    • Relationships
  • Spiritual Development
    • All
    • Bible Stories
    • Theology
    • Discipleship
    • Characters of the Bible
  • Life Skills
  • Child Philosophy
  • Church
    • All
    • Philosophy
    • Partnership
  • Monitoring and Evaluation
  • Intervention Categories
    • All
    • Spiritual
    • Health
    • Livelihoods
    • Youth Development
      • All
      • Life Planning Tool
      • Mentorship
    • 0-1 Year Curriculum
  • Training Guides

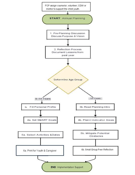
JOB AID PROCESS MAP

Preview

Preview

  • Page 1
Download

Login Required

You must be a member of the ForChildren.com community to download resources. Click the buttons below to sign in or sign up!

PDF • English • 146.5 KB
Tags: 12-14 years, 15-18 years, 19+ years, 9-11 years
Category Intervention Categories > Youth Development > Life Planning Tool
Outcome Areas Growth in Christ, Self-sufficiency, Well-being, Youth Agency
Needs Categories Growth in Christ
Target Groups 9-11 years, 12-14 years, 15-18 years, 19+ years

Youthfulness is marked by rapid changes in the young person’s life and they develop gradually to unleash their full potential. Life planning becomes an essential tool in their lives that helps them to build structure, confidence and clarity about their future. It allows them to take ownership of their choices that align with their passion and values, and the direction their life goes. It is important to put the plans down on paper, else it remains an idea. 

Discussion


Load all 0 comments, or add your own.

Related Documents


  • FCP Mentoring Effectiveness Evaluation Tool

    FCP Mentoring Effectiveness Evaluation Tool

    Our goal to is create a program that will encourage the development of a meaningful online relationship between each mentor and mentee. To participat…
  • FCP Mentoring Effectiveness Evaluation Tool

    FCP Mentoring Effectiveness Evaluation Tool

    Our goal to is create a program that will encourage the development of a meaningful online relationship between each mentor and mentee. To participat…
  • MENTEE PROFILE FORM

    MENTEE PROFILE FORM

    To create your personal profile, please fill in the blanks below. Once you provide the details, I will synthesize them into a professional, well-stru…
  • JOB AID FOR LIFE PLANNING TOOL

    JOB AID FOR LIFE PLANNING TOOL

    Youthfulness is marked by rapid changes in the young person↑s life and they develop gradually to unleash their full potential. Life planning bec…
  • SIGN-UP FORM FOR MENTORS

    SIGN-UP FORM FOR MENTORS

    Our goal to is create a program that will encourage the development of a meaningful online relationship between each mentor and mentee. To participat…
  • Reach4Life_ME Overview Infographic

    Reach4Life_ME Overview Infographic

    Reach4Life is a comprehensive discipleship program for young people—with a particular focus on identity, sexuality, and relationships—tha…
  • Reach4Life_Logframe

    Reach4Life_Logframe

    Reach4Life is a comprehensive discipleship program for young people—with a particular focus on identity, sexuality, and relationships—tha…
  • Reach4Life_Int ME Package

    Reach4Life_Int ME Package

    Reach4Life is a comprehensive discipleship program for young people—with a particular focus on identity, sexuality, and relationships—tha…
  • Reach4Life_FCP Intervention Overview

    Reach4Life_FCP Intervention Overview

    Reach4Life is a comprehensive discipleship program for young people—with a particular focus on identity, sexuality, and relationships—tha…
  • Reach4Life_NO Intervention Overview

    Reach4Life_NO Intervention Overview

    Reach4Life is a comprehensive discipleship program for young people—with a particular focus on identity, sexuality, and relationships—tha…
  • About
  • Privacy Policy
  • Contact Us
  • Terms of Use

ForChildren.com is presented by Compassion International, a registered 501(c)3 non profit organization. All resources, courses, and discussions are intended for educational use only, not for profit.